首页
加入我们
首页
开云(中国)
开云手机入口官网
加入我们
联系我们
天江简介
天江概述
发展历程
荣誉奖项
社会责任
天江产品
中药配方颗粒
中药饮片
大健康产业
质控体系
科研实力
天江文化
企业文化
新闻资讯
学术高地
杏林有曰
天江战略
天江在全球
共享中药布局
党群专栏
党建新闻
党建活动
群团专区
快速导航
开云手机入口官网
招商
联系我们
招聘
加入我们
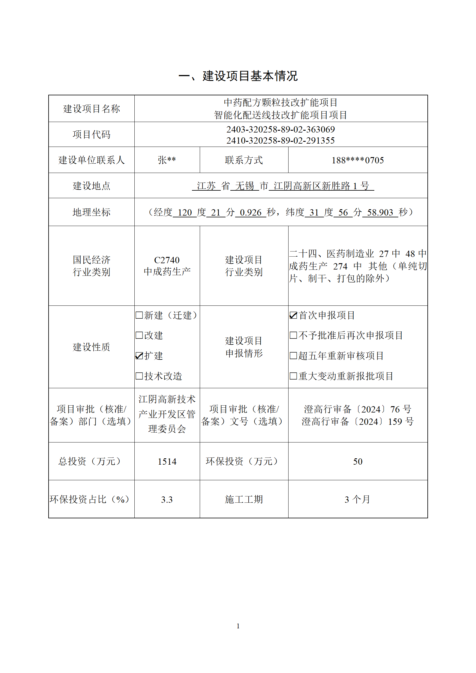
开云手机入口官网药业有限公司 中药配方颗粒技改扩能项目、智能化配送线技改扩能项目 环境影响报告表
2024-12-05 00:00:00
<<返回上一页
© 2019 开云手机入口官网药业有限公司 All Rights Reserved.
苏ICP备10210515号-1
开云手机站官方版在线登入-开云(中国)
|
开元官方版网站登录入口-开元(中国)
|
开云手机入口官网-开云(中国)
|
开云手机官方版在线入口-开云(中国)
|
开元网站登录入口-开元(中国)
|
开元官方网页版-开元(中国)
|
开元官方版网站登录入口-开元(中国)
|
开元官方网页版-开元(中国)
|
开云手机站官方版在线登入-开云(中国)
|